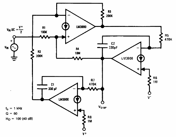
Este filtro con un factor Q de 50 se encontró en el Manual de aplicaciones lineales de National Semiconductor. Hace uso de un amplificador operacional de transconductancia, que se puede cambiar para operar en otras frecuencias.

Filtro de paso de banda bi-cuádruple de 1 kHz con LM3900



