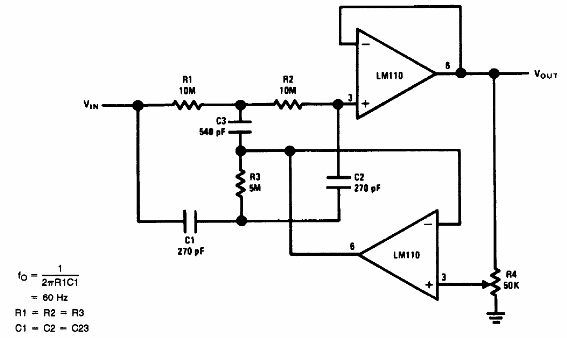
Encontramos este circuito en el Linear Applications Handbook de National Semiconductor de 1994. El circuito se puede implementar con componentes más modernos. La frecuencia viene dada por R1 y C1, de acuerdo con la fórmula al lado del diagrama. C23 que se muestra en el diagrama, en realidad C3. La fuente de alimentación debe ser simétrica.

Filtro de rechazo con Q ajustable



