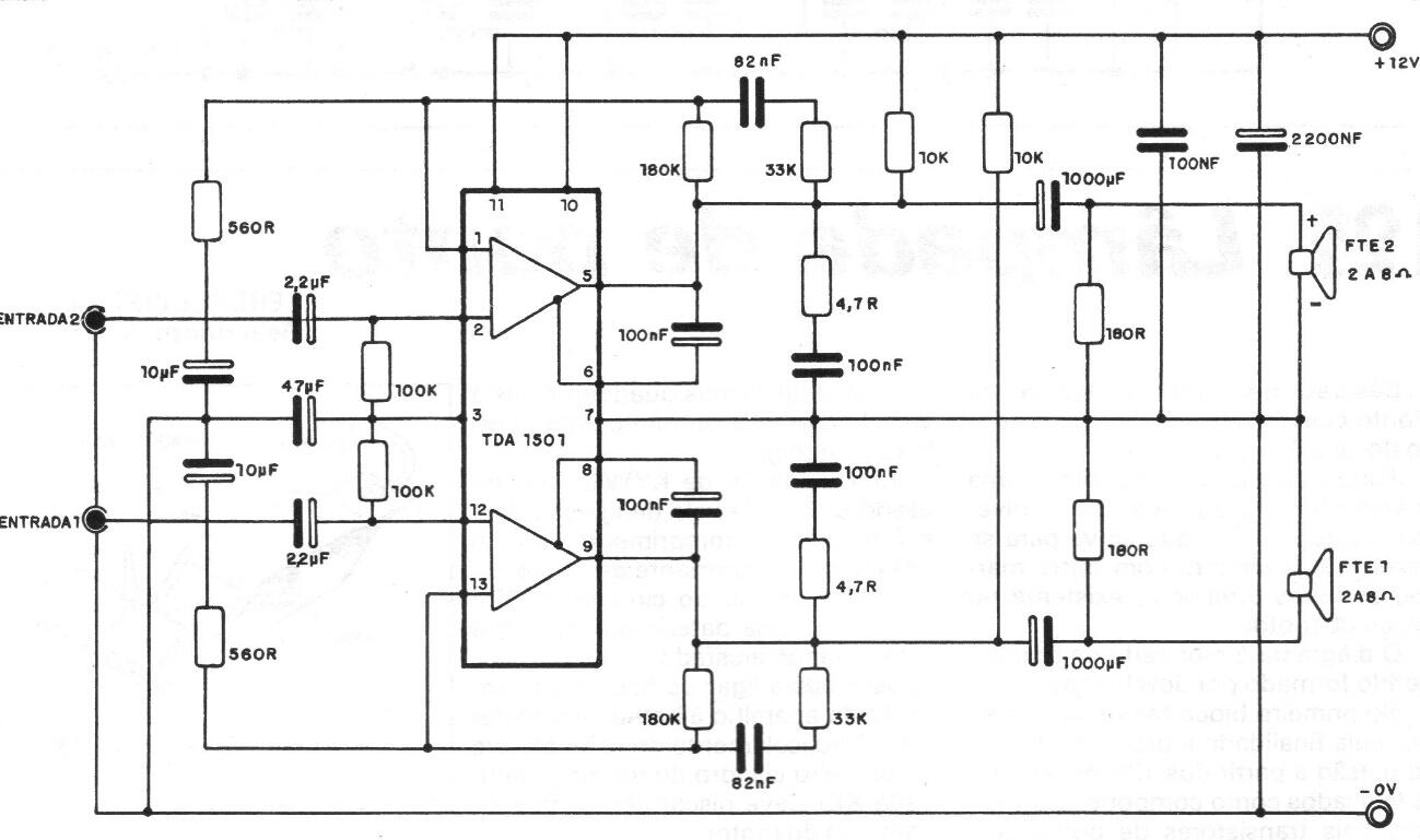
Este amplificador proporciona una potencia de 25 Watts por canal y requiere una fuente de 12 V con al menos 6 A de corriente. El circuito integrado debe montarse en un buen radiador de calor.

 

Amplificador TDA1501
Amplificador TDA1501 | Haga click en la imagen para ampliar |