La fuente de alimentación para este circuito debe ser simétrica a 18 + 18 V y la carga a 4 ohms u 8 ohms. El circuito es del Manual de circuitos integrados lineales SGS de 1982.

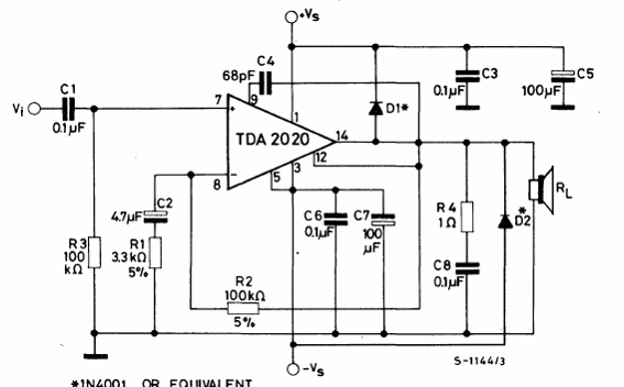
Amplificador de 20 W con TDA2020
La fuente de alimentación para este circuito debe ser simétrica a 18 + 18 V y la carga a 4 ohms u 8 ohms. El circuito es del Manual de circuitos integrados lineales SGS de 1982.
