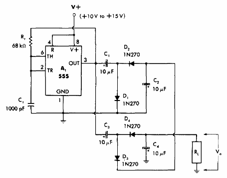
Este circuito es de un cookbook estadounidense de 1977. El circuito genera una tensión de aproximadamente 24 V con una corriente máxima de 10 mA a partir de entradas en el rango de 10 V a 15 V. Los diodos pueden ser los 1N4148 que son más comunes en la actualidad.

Convertidor de 15 a 24 V con el 555



