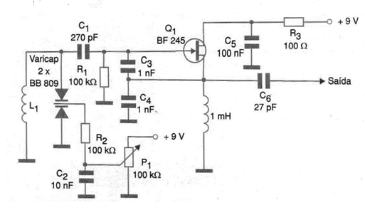
La gran ventaja del circuito que se muestra en la figura es el hecho de que su frecuencia está controlada por una tensión continua. Esto permite que el circuito se utilice junto con convertidores de digital a analógico (DAC) controlando la frecuencia a través de la salida en paralelo de una PC o mediante un microprocesador. El varicap puede ser del tipo doble como se muestra en el diagrama o, en su defecto, se pueden utilizar dos variacaps independientes como el BB809, que son relativamente habituales en nuestro mercado. La bobina, formada por 40 vueltas de hilo 28 en un tubo de 1 cm de diámetro, hace que el circuito genere señales centradas en aproximadamente 3,5 MHz. Los capacitores utilizados en el circuito deben ser cerámicos y el transistor de efecto de campo de unión (JFET) admite equivalente al MPF102. El circuito puede generar señales de hasta algunas decenas de megahertz simplemente cambiando la bobina al rango deseado. El ancho de la banda barrida depende básicamente de las características del varicap utilizado.




