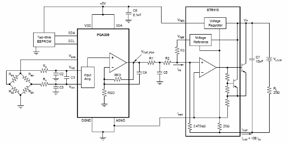
El circuito presentado es sugerido por Texas Instruments (www.ti.com) en su Informe de Aplicación SBOA107B y utiliza como base dos circuitos integrados de la empresa, el XTR115 y el PGA309. El propósito del circuito en la Figura 1 es generar una señal de 4 mA a 20 mA para la interfaz entre sensores y circuitos de procesamiento en modo de corriente. El circuito emplea el estándar industrial de modo de corriente de 4 mA a 20 mA, donde la salida de tensión del PGA309 se puede convertir en modo de corriente mediante el transmisor de corriente XTR115. Los resistores R1 y R2 son responsables de transformar la salida del sensor del modo de tensión al modo de corriente. El propósito de la resistencia R3 es proporcionar la compensación del circuito para determinar la corriente mínima de 4 mA al comienzo de la escala. El circuito también está equipado con un filtro de paso bajo para cortar el ruido que pueda estar presente, dentro de un límite de 500 Hz. Se puede obtener más información sobre este circuito en la página web de la empresa.




