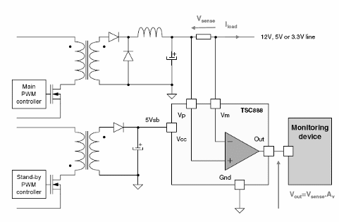
Los sensores de corriente del tipo High-Side (lado alto) son circuitos que controlan la corriente drenada por una carga conectada en serie con su alimentación positiva. Estos circuitos se pueden utilizar para proporcionar la señal PWM de control de velocidad o para activar dispositivos de protección. En la figura 1 tenemos un circuito de este tipo basado en TSC888, un amplificador sensor de corriente de ST Microelectronics (www.st.com). Este circuito opera con un rango de voltaje en modo común de 4 a 24 V y tiene un consumo de corriente muy bajo, como máximo 1 mA. La ganancia interna se fija internamente y puede ser de 20 V / V, 50 V / V o 100 V / V. La señal de salida está referenciada a la tierra del circuito, el componente TSC888 se puede obtener en una carcasa SOT23-5 de 5 pinos. Una característica interesante de este circuito es la posibilidad de detectar tensiones mucho más altas que el Vcc del circuito integrado. De hecho, el TSC888 puede funcionar con 5 V y monitorear tensiones de 3.3 V, 5 V y 12 V.




