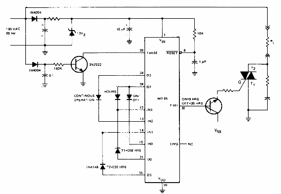
Este circuito se encontró en una documentación de la década de 1980. El circuito integrado utilizado es poco común en la actualidad.

El temporizador que enciende y apaga
Este circuito se encontró en una documentación de la década de 1980. El circuito integrado utilizado es poco común en la actualidad.
