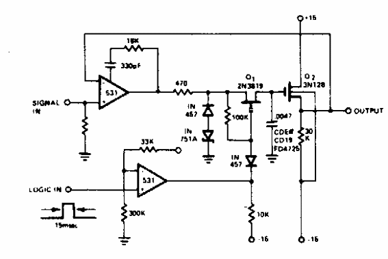
Esta configuración de circuito de muestreo y retención se encontró en un manual de los años 70. Los amplificadores operacionales utilizados son de esa época, poco comunes en la actualidad.

Muestreo y retención 3
Esta configuración de circuito de muestreo y retención se encontró en un manual de los años 70. Los amplificadores operacionales utilizados son de esa época, poco comunes en la actualidad.
