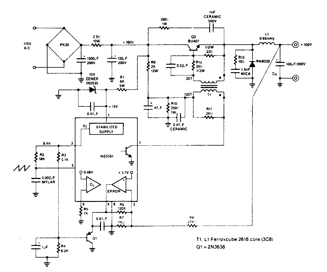
Este circuito se encontró en la documentación de la década de 1970. Los componentes son de esa época y los semiconductores son difíciles de obtener en la actualidad.
El circuito presentado en la figura 1 consiste en una óptima aplicación para paneles eléctricos, con la...
Este circuito es un oscilador de audio de desplazamiento de fase y puede generar señales alrededor de 1...
Esta radio de cristal es una versión más moderna del Radio de Galena, pues el cristal de galena...