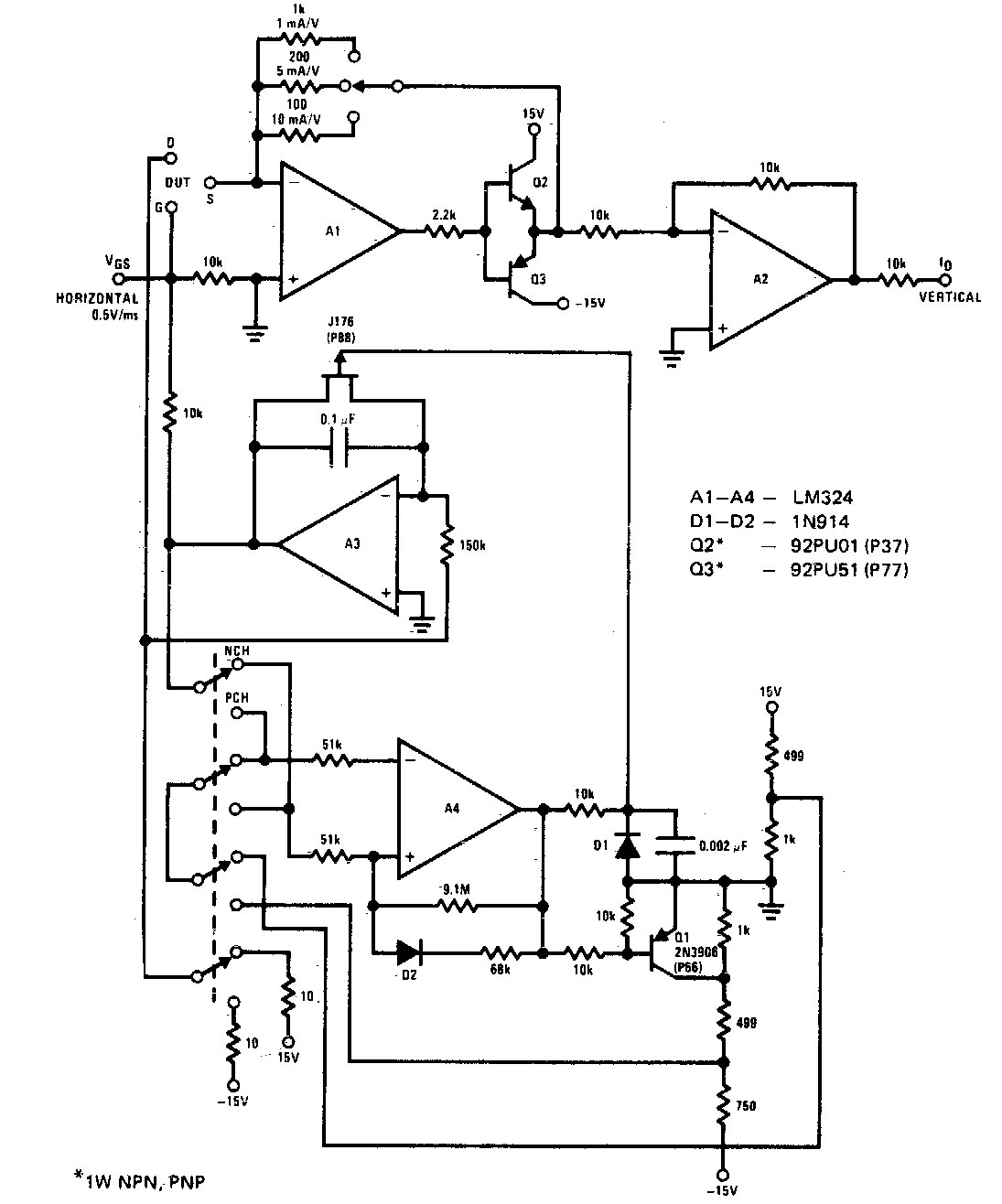
Encontrado en una documentación estadounidense de los años 90, este circuito utiliza componentes que todavía son comunes en la actualidad. La fuente de alimentación de 15 V debe ser simétrica.

 

Trazador de curvas para FETs
Trazador de curvas para FETs | Haga click en la imagen para ampliar |