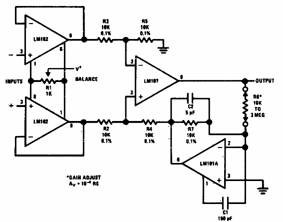
Este circuito se encontró en una documentación de los años 90. Se puede implementar en base a componentes modernos y se caracteriza por su ajuste de ganancia.

Amplificador de instrumentación ajustable
Este circuito se encontró en una documentación de los años 90. Se puede implementar en base a componentes modernos y se caracteriza por su ajuste de ganancia.
