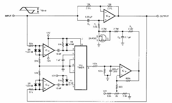
Encontrado en una EDN de los 90, este circuito cambia la fase de una señal de 50 a 60 Hz en 120 grados. El circuito se basa en componentes que aún son comunes y se puede aplicar a casi cualquier amplificador operacional.

Desplazador de fase
Encontrado en una EDN de los 90, este circuito cambia la fase de una señal de 50 a 60 Hz en 120 grados. El circuito se basa en componentes que aún son comunes y se puede aplicar a casi cualquier amplificador operacional.
