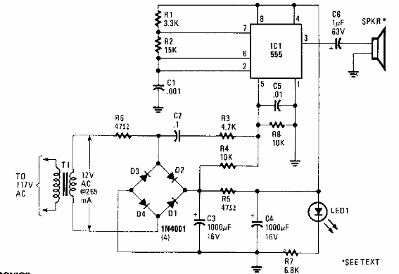
Encontrado en una Radio Electronics de los años 90, este circuito se basa en el 555 que alimenta directamente un pequeño tweeter. Se puede agregar una etapa de amplificación.

Repelente ultrasónico
Encontrado en una Radio Electronics de los años 90, este circuito se basa en el 555 que alimenta directamente un pequeño tweeter. Se puede agregar una etapa de amplificación.
