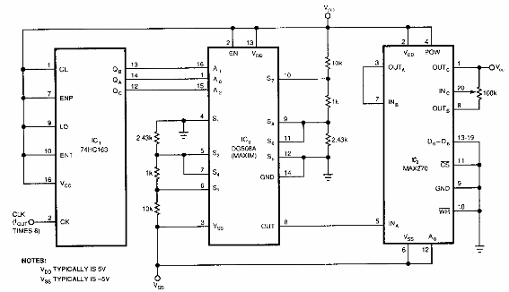
Este circuito genera una señal sinusoidal con solo -80 dB THD. El circuito se encontró en una EDN de los 90. La frecuencia es de 25 kHz y los componentes utilizados son de esa época.

Oscilador sinusoidal puro
Este circuito genera una señal sinusoidal con solo -80 dB THD. El circuito se encontró en una EDN de los 90. La frecuencia es de 25 kHz y los componentes utilizados son de esa época.
