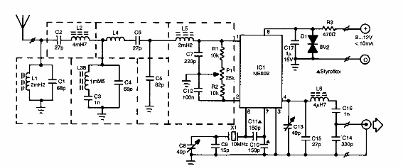
Encontrada en una Elektor de los años 90, este circuito convierte las señales de la banda de 280 kHz a 516 kHz, lo que permite capturarlas en radios de AM comunes. Los componentes utilizados son de esa época.

Convertidor para señal de radio
Encontrada en una Elektor de los años 90, este circuito convierte las señales de la banda de 280 kHz a 516 kHz, lo que permite capturarlas en radios de AM comunes. Los componentes utilizados son de esa época.
