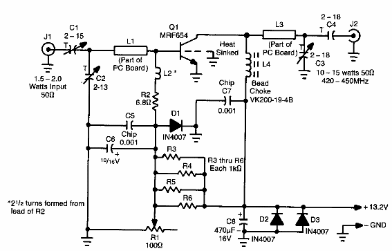
Este circuito para TV analógica se encontró en una documentación estadounidense de los años 90. El circuito hace uso de un transistor de potencia inusual en la actualidad.

Booster de 10 a 15 W para ATV
Este circuito para TV analógica se encontró en una documentación estadounidense de los años 90. El circuito hace uso de un transistor de potencia inusual en la actualidad.
