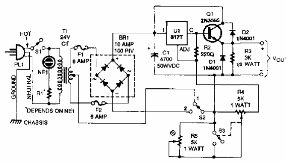
Con esta fuente es posible utilizar dispositivos automotrices con corrientes de hasta aproximadamente 8 am en el banco. El circuito es de una Popular Electrronics de los años 80. El transistor debe tener un buen disipador de calor.

Fuente de equipo automotriz



