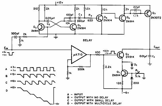
Encontrado en la documentación estadounidense de la década de 1970, este circuito utiliza componentes de la época que eventualmente pueden ser reemplazados por equivalentes modernos. La alimentación debe ser simétrica.

Generador de rampa
Encontrado en la documentación estadounidense de la década de 1970, este circuito utiliza componentes de la época que eventualmente pueden ser reemplazados por equivalentes modernos. La alimentación debe ser simétrica.
