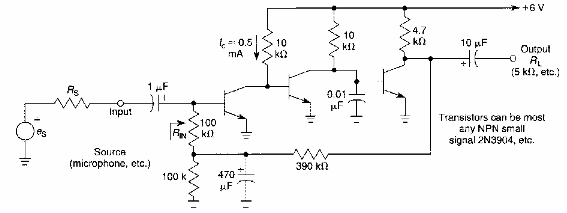
Este circuito de alta ganancia se encontró en una publicación estadounidense de la década de 1990. El circuito puede usar transistores de propósito general y la alimentación es de una fuente o batería.

Amplificador de audio de alta ganancia
Este circuito de alta ganancia se encontró en una publicación estadounidense de la década de 1990. El circuito puede usar transistores de propósito general y la alimentación es de una fuente o batería.
