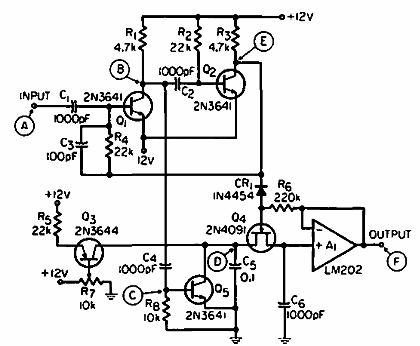
Este circuito se encontró en un EEE de 1969. El circuito utiliza transistores de la época que pueden ser reemplazados por equivalentes modernos.

Convertidor de periodo de tensión
Este circuito se encontró en un EEE de 1969. El circuito utiliza transistores de la época que pueden ser reemplazados por equivalentes modernos.
