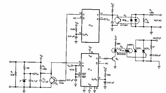
Encontrado en una EDN de los años 90, este circuito está indicado para el control de potencia a través de una línea de 4-20 mA. El circuito hace uso de acopladores ópticos de la época.

Lazo de 4 a 20 mA
Encontrado en una EDN de los años 90, este circuito está indicado para el control de potencia a través de una línea de 4-20 mA. El circuito hace uso de acopladores ópticos de la época.
