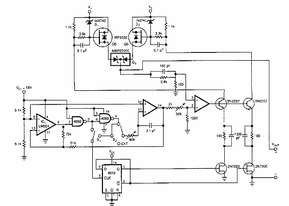
Este circuito se encontró en una EDN de los años 90. Su propósito es aumentar la eficiencia de los amplificadores operacionales. Los MOSFET de potencia y los zeners en oposición admiten equivalentes.

Amplificador de potencia
Este circuito se encontró en una EDN de los años 90. Su propósito es aumentar la eficiencia de los amplificadores operacionales. Los MOSFET de potencia y los zeners en oposición admiten equivalentes.
