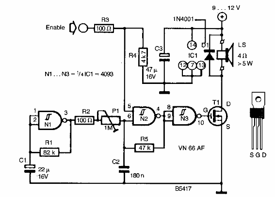
Este circuito se encontró en la documentación europea de los años 90. El circuito ya incluye una potente etapa de amplificación. El MOSFET puede ser de cualquier tipo.

Oscilador de sirena
Este circuito se encontró en la documentación europea de los años 90. El circuito ya incluye una potente etapa de amplificación. El MOSFET puede ser de cualquier tipo.
