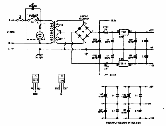
Este circuito se encontró en una documentación de Silicon Chips de los años 90. La corriente del transformador es de 1 A como máximo, un valor dado por los circuitos integrados utilizados.

Fuente simétrica para amplificador
Este circuito se encontró en una documentación de Silicon Chips de los años 90. La corriente del transformador es de 1 A como máximo, un valor dado por los circuitos integrados utilizados.
