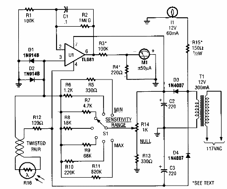
Originalmente adecuado para aplicaciones de fotografía, este circuito de Popular Electronics de los años 90 también se puede usar para cronometrar baños. Los componentes son comunes y el sensor es remoto.

Temporizador para fotografia
Originalmente adecuado para aplicaciones de fotografía, este circuito de Popular Electronics de los años 90 también se puede usar para cronometrar baños. Los componentes son comunes y el sensor es remoto.
