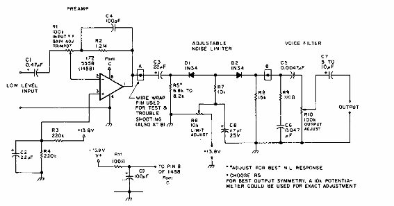
Este limitador de ruido para señales de baja intensidad se encontró en una revista 73 para radioaficionados de los 90. El circuito es para señales de 10 mV a 1 V de amplitud.

Limitador de ruido
Este limitador de ruido para señales de baja intensidad se encontró en una revista 73 para radioaficionados de los 90. El circuito es para señales de 10 mV a 1 V de amplitud.
