Encontrado en una EEE de 1970, este circuito se puede aplicar a las puertas TTL. El suministro es de 5 V y la frecuencia, que depende del cristal, puede estar entre 1 y 3 MHz.

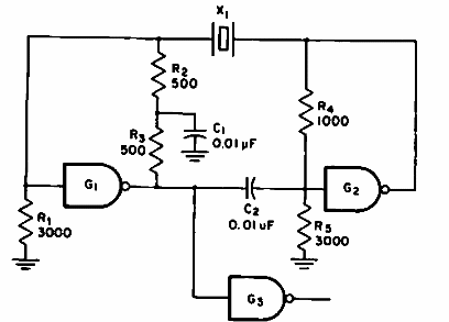
Oscilador de cristal de 3 puertas
Encontrado en una EEE de 1970, este circuito se puede aplicar a las puertas TTL. El suministro es de 5 V y la frecuencia, que depende del cristal, puede estar entre 1 y 3 MHz.
