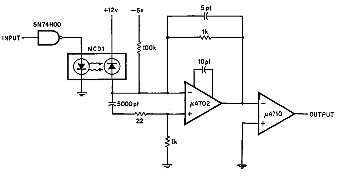
Encontrado en una publicación estadounidense de 1969, este circuito puede adaptarse para usarse como shield. Los amplificadores operacionales pueden ser de tipos equivalentes modernos.

 

Aislador de señal digital
Aislador de señal digital | Haga click en la imagen para ampliar |