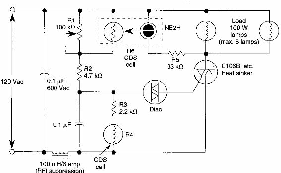
De hecho, es un sistema de luz nocturna que enciende automáticamente las luces exteriores cuando oscurece y las apaga al amanecer. El circuito solo se aplica a lámparas incandescentes.

Controlador de luz externo
De hecho, es un sistema de luz nocturna que enciende automáticamente las luces exteriores cuando oscurece y las apaga al amanecer. El circuito solo se aplica a lámparas incandescentes.
