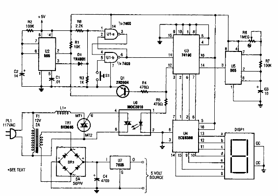
Este lanzador de anillo electromagnético de cuenta regresiva se encontró en un Electronic Hobbyst Handbook de 1993. Los componentes pueden ser difíciles de obtener. No se dieron detalles de la bobina de lanzamiento.

Lanzador de anillos
Este lanzador de anillo electromagnético de cuenta regresiva se encontró en un Electronic Hobbyst Handbook de 1993. Los componentes pueden ser difíciles de obtener. No se dieron detalles de la bobina de lanzamiento.
