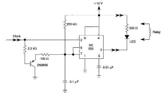
Usando un 555, esta configuración aparece en otra parte de este sitio. Esto es de documentación estadounidense de los años 90. El indicador puede ser un LED o algún dispositivo controlado por un relé.

Detector de pulso ausente
Usando un 555, esta configuración aparece en otra parte de este sitio. Esto es de documentación estadounidense de los años 90. El indicador puede ser un LED o algún dispositivo controlado por un relé.
