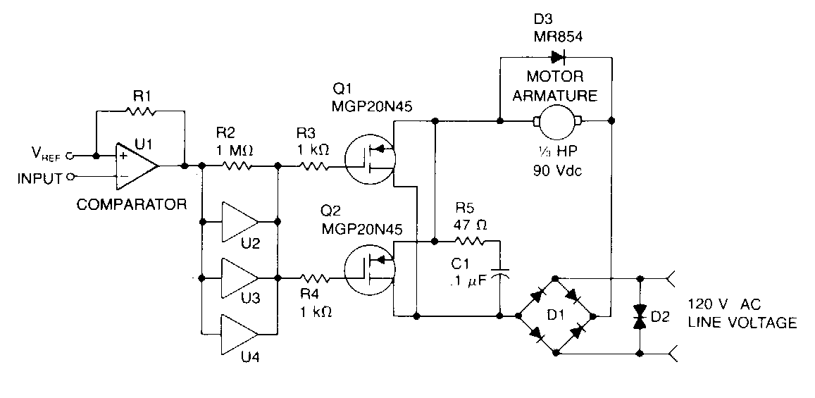
Sugerido por documentación de Motorola de la década de 1980, este circuito se puede implementar con MOSFET de potencia equivalente. El tipo depende de la corriente del motor controlado, así como de los diodos.

 

Control de velocidad PWM
Control de velocidad PWM | Haga click en la imagen para ampliar |