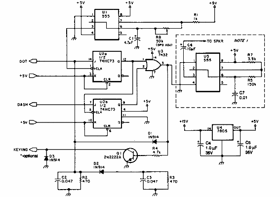
Este circuito fue encontrado en una revista estadounidense 73 para radioaficionados de los 80. Es un circuito de transmisión automática para telegrafía. El circuito es TTL.

Manipulador de telégrafo
Este circuito fue encontrado en una revista estadounidense 73 para radioaficionados de los 80. Es un circuito de transmisión automática para telegrafía. El circuito es TTL.
