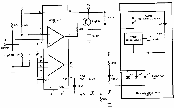
Debido a su baja tensión de trabajo, este circuito de un antiguo EDN puede asociarse con un control de microcontrolador, que funciona como un shield. El circuito debe ser alimentado por una fuente aislada de la red eléctrica.

Detector de nivel de agua de 3 V



