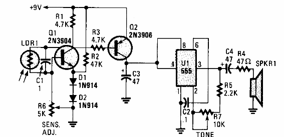
Este circuito se encontró en una Hands On Electronics de los años 80. El circuito emite una alerta audible al amanecer y el sensor recibe luz solar.

Despertador solar
Este circuito se encontró en una Hands On Electronics de los años 80. El circuito emite una alerta audible al amanecer y el sensor recibe luz solar.
