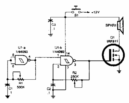
Este circuito es de una Popular Electronics de los años 90. Se puede usar cualquier MOSFET de potencia. El circuito tiene ajuste y modulación de frecuencia de pulso.

Sirena para moto
Este circuito es de una Popular Electronics de los años 90. Se puede usar cualquier MOSFET de potencia. El circuito tiene ajuste y modulación de frecuencia de pulso.
