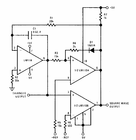
Este circuito nacional de semiconductores de los años 80 utiliza un circuito integrado de época y una fuente de alimentación simétrica de 5 V. Se puede utilizar un operacional moderno equivalente.

Generador cuadrado de precisión
Este circuito nacional de semiconductores de los años 80 utiliza un circuito integrado de época y una fuente de alimentación simétrica de 5 V. Se puede utilizar un operacional moderno equivalente.
