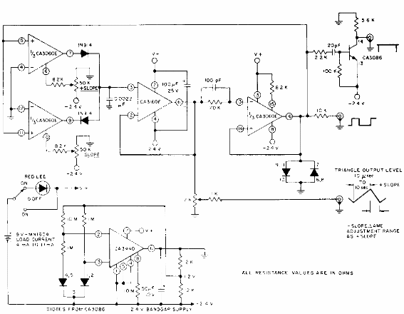
Este circuito se obtuvo en documentación de General Electric de la década de 1980. Los operacionales con FET son de la época. Se puede estudiar el uso de equivalentes modernos. El circuito tiene una gama de ajustes en la relación de 1 000 000 a 1.

Generador de forma de onda



