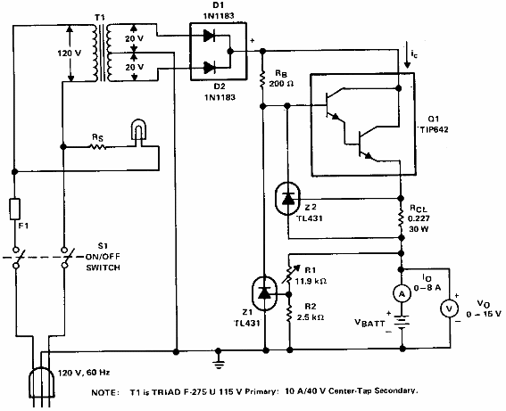
Texas Instruments sugirió este circuito en una documentación de la década de 1980. El transistor debe estar equipado con un disipador de calor. El transformador tiene 10 A de corriente de secundario.

Cargador de batería
Texas Instruments sugirió este circuito en una documentación de la década de 1980. El transistor debe estar equipado con un disipador de calor. El transformador tiene 10 A de corriente de secundario.
