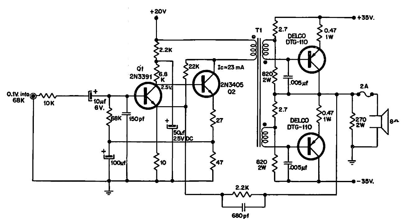
Encontrado en una documentación de Delco de 1967, este circuito puede suministrar una potencia de 40 a 50 W a una carga de 8 ohms. La respuesta oscila entre 20 y 20 000 Hz. No se proporciona información sobre el transformador utilizado.

 

Amplificador de 50 W
Amplificador de 50 W | Haga click en la imagen para ampliar |