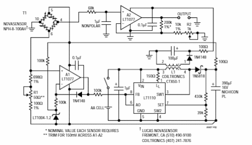
Este circuito se obtuvo de un manual de Linear Technology de la década de 1990. El sensor es de la época y se pueden usar equivalentes con las mismas características. El circuito se puede usar como shield.

Barómetro de celda única
Este circuito se obtuvo de un manual de Linear Technology de la década de 1990. El sensor es de la época y se pueden usar equivalentes con las mismas características. El circuito se puede usar como shield.
