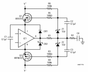
En la figura, tenemos la manera de utilizar un operacional en una fuente de tensión más alta de lo que admite. El circuito es de un manual de operacionales de Linear Technology de la década de 1990.

Operacional de alta tensión
En la figura, tenemos la manera de utilizar un operacional en una fuente de tensión más alta de lo que admite. El circuito es de un manual de operacionales de Linear Technology de la década de 1990.
