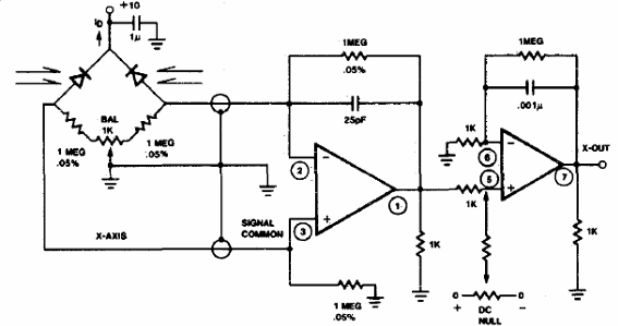
Este circuito se encontró en la documentación de los 80 utilizando un NE5514, que operaba en ese momento. La fuente debe ser simétrica. La configuración se puede adaptar para utilizar amplificadores operacionales más modernos.

Detector foto conductivo de cuatro cuadrantes



