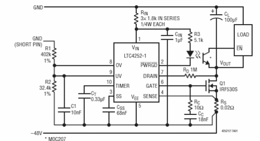
Para una tensión negativa de -48 V, este circuito del manual de Linear Technology de 2005 utiliza un LTC4252-1. El circuito utiliza un fotoacoplador para el control de carga.

Controlador Hot Swap de 48V
Para una tensión negativa de -48 V, este circuito del manual de Linear Technology de 2005 utiliza un LTC4252-1. El circuito utiliza un fotoacoplador para el control de carga.
