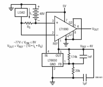
Este circuito se encontró en un manual de aplicación de Linear Technology de 2005. El circuito es para teléfonos alimentados por 48 V basados en los propios LT990 y LT6650 de la compañía.

Monitor de corriente de alimentación del teléfono
Este circuito se encontró en un manual de aplicación de Linear Technology de 2005. El circuito es para teléfonos alimentados por 48 V basados en los propios LT990 y LT6650 de la compañía.
