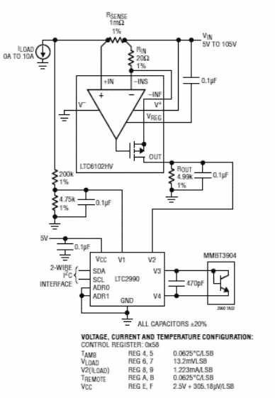
Este circuito de alta tensión se encontró en un manual de aplicación de Linear Technology 2005. El circuito opera en el lado positivo de una fuente de alimentación de 9 a 105V.

Monitor de corriente y temperatura
Este circuito de alta tensión se encontró en un manual de aplicación de Linear Technology 2005. El circuito opera en el lado positivo de una fuente de alimentación de 9 a 105V.
