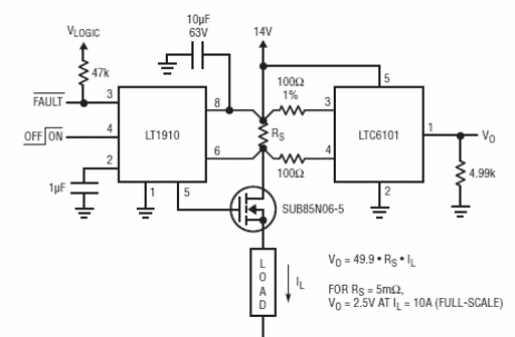
Este circuito para cargas de hasta 10 A se encontró en una documentación de Linear Technology de 2005. El MOSFET debe elegirse de acuerdo con la corriente de carga y la tensión de suministro recomendado es de 14 V.

Llave inteligente del lado alto
Este circuito para cargas de hasta 10 A se encontró en una documentación de Linear Technology de 2005. El MOSFET debe elegirse de acuerdo con la corriente de carga y la tensión de suministro recomendado es de 14 V.
