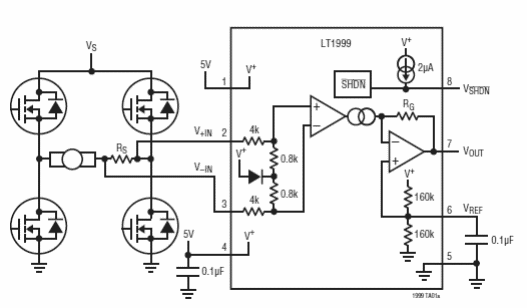
Este circuito se encontró en un manual de aplicación de Linear Technology de 2005. El circuito monitorea la corriente en un resistor en serie con la carga utilizando un LT1999.

Monitor de corriente directa en puente H
Este circuito se encontró en un manual de aplicación de Linear Technology de 2005. El circuito monitorea la corriente en un resistor en serie con la carga utilizando un LT1999.
